Fast, secure & automated application deployment, everywhere
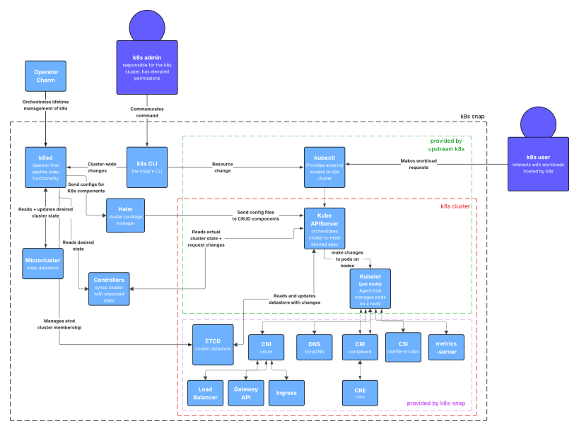
Canonical Kubernetes is the fastest, easiest way to deploy a fully conformant Kubernetes cluster. Harnessing pure upstream Kubernetes, this distribution adds the missing pieces (e.g. ingress, DNS, networking) for a zero-ops experience.
Get started with just two commands:
sudo snap install k8s --classic
sudo k8s bootstrap
For more information and instructions, please see the official documentation at: https://documentation.ubuntu.com/canonical-kubernetes/
You are about to open
Do you wish to proceed?
Thank you for your report. Information you provided will help us investigate further.
There was an error while sending your report. Please try again later.
Snaps are applications packaged with all their dependencies to run on all popular Linux distributions from a single build. They update automatically and roll back gracefully.
Snaps are discoverable and installable from the Snap Store, an app store with an audience of millions.
If you’re running Ubuntu 16.04 LTS (Xenial Xerus) or later, including Ubuntu 18.04 LTS (Bionic Beaver) and Ubuntu 20.04 LTS (Focal Fossa), you don’t need to do anything. Snap is already installed and ready to go.
For versions of Ubuntu between 14.04 LTS (Trusty Tahr) and 15.10 (Wily Werewolf), as well as Ubuntu flavours that don’t include snap by default, snap can be installed from the Ubuntu Software Centre by searching for snapd.
Alternatively, snapd can be installed from the command line:
sudo apt update
sudo apt install snapd
Either log out and back in again, or restart your system, to ensure snap’s paths are updated correctly.
To install Canonical Kubernetes, simply use the following command:
sudo snap install k8s --classic
Browse and find snaps from the convenience of your desktop using the snap store snap.
Interested to find out more about snaps? Want to publish your own application? Visit snapcraft.io now.